Мы получили вводную информацию от Клиента:
-
Ручная работа с чатами = потерянные клиенты и упущенная выгода.
-
Каждый день десятки сообщений от клиентов в Открытой линии Битрикс24 остаются без мгновенной реакции. Менеджеру приходится вручную:
-
Читать ВСЕ переписки, чтобы найти ключевые слова: "куплю", "рассчитайте", "срочно".
-
Вручную переносить данные из чата в карточку сделки или лида.
-
Терять время на рутину вместо общения с новыми клиентами.
Текущие проблемы: пропущенные сделки, задержки в реакции до нескольких часов и человеческий фактор.
Решение:
Мы создали "цифрового ассистента", который работает 24/7 и не пропускает ни одного важного сообщения.
Всё, что для этого нужно — связка двух наших приложений: “Запуск бизнес-процессов по событиям Дел и Товаров” и “Оверплан: роботы для дел”. Первое — автоматически запускает процесс, второе — гибко его выполняет, заменяя ручной запуск стандартного парсера.


Как это выглядит изнутри:
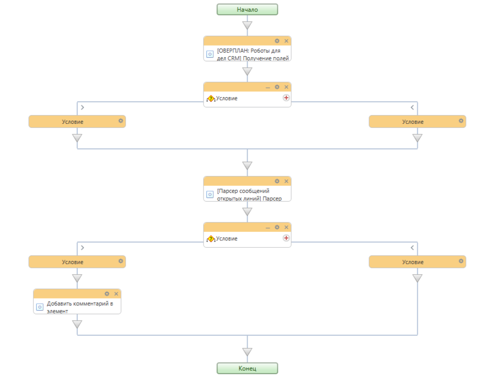
1. В интерфейсе приложения выбираем тип события — "Добавление дела в Лид".
2. Указываем бизнес-процесс, который должен запуститься при этом событии.
3. Под капотом бизнес-процесса с помощью робота “Получение полей дела” проверяется тип дела (чат Открытой линии) и запускается парсер. Система автоматически определяет ключевые слова (“куплю”, “срочно” и др.) и, при их наличии, выполняет заданное действие — добавляет комментарий.

Результат:
-
По нашим расчётам, после внедрения каждое сообщение клиента начинает приносить прибыль.
-
Скорость реакции выросла в 10 раз: Заявки обрабатываются в течение 1-2 минут после сообщения клиента.
-
Менеджеры освободили до 1-2 часов в день за счет отказа от ручного анализа чатов и переноса данных.
-
Снизилось количество пропущенных заявок на 90%. Система не устаёт и не отвлекается.
-
Повысилось качество обработки: Все ключевые данные автоматически попадают в CRM, что позволяет строить точную аналитику по воронке продаж из чатов.
-
Главный результат: клиенты получают мгновенную реакцию, чувствуют заботу и с большей вероятностью совершают сделку.
Хотите так же автоматизировать обработку чатов и перестать терять деньги?
Или скачайте приложения и протестируйте сами прямо сейчас:
Запуск бизнес-процессов по событиям Дел и Товаров
ОВЕРПЛАН: Роботы для дел CRM